
Фошань международные грузоперевозки, международные грузоперевозки в Атланту и наземный транспорт, импорт и экспорт от двери до двери в Малайзии Шуанцин
Offer ID: 638552468329
Статистика продавца
Свойства товара
Описание товара

上海佐贸国际贸易有限公司是经上海市对外经济贸易委员会批准,国家外汇管理局、海关总署和国家出入境检验检疫局核准成立的综合性工贸结合型企业,专业服务于各类商品及技术的进出口业务,进出口商品涉及20多个大类、上千品种,贸易客户遍及世界五大洲60多个国家和地区。
公司积极开展进出口业务,以优质周到的热情服务、专业素质的精英团队、系统规范的操作流程、公平合理的价格体系和诚信高效的经营理念在国内外客商中赢得了良好声誉,现已成为多家国际跨国企业在国内的外贸代理商,国外公司国内采购代办商,并为众多知名企事业单位提供专业全面的进出口服务。
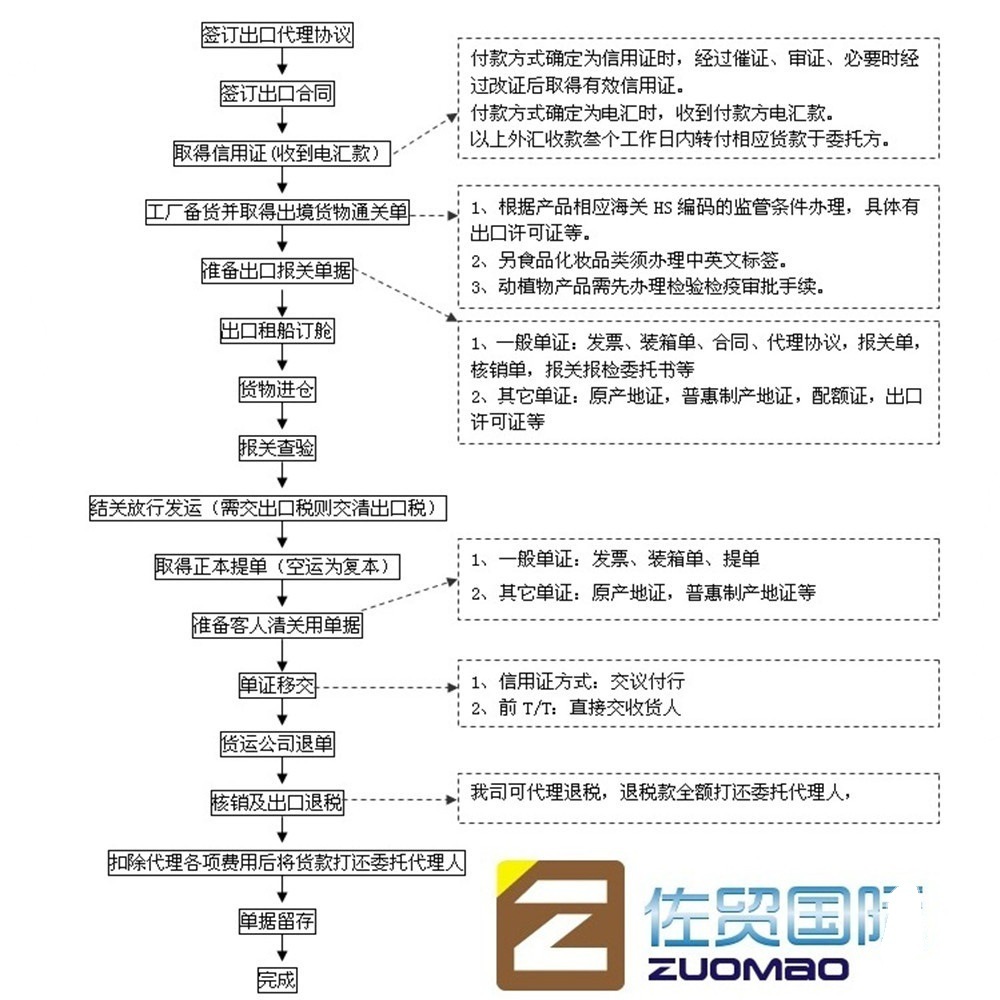
一、进口服务
对外签约、进口信用证开立、销售代理、清关单据、办理各类进口证明和自动许可证件、进口货物报关,商检、物流(运输、仓储)、对外付汇、进口核销及代办国外采购,食品进口,标签服务等。
二、出口业务
对外签约、出口信用证审证、采购代理、出口报关制单、代办商检和各类出口批件、租船订舱、货物保险、审单付款、银行交单、银行结汇等业务。
三、国内国际物流服务
不仅与船公司、航空公司、铁路和公路运输公司、快递公司、货代和报关公司有良好的合作关系,为您提供全球物流解决方案。
四、进出口业务过程中其他相关业务
代办符合国家技术改造标准项目的招投标、免税事宜,办理加工贸易手册业务、出口加工区和保税物流园区区相关进出口业务。
我们积极开展进出口业务和国际国内物流服务,以优质周到的热情服务、专业素质的精英团队、系统规范的操作流程、公平合理的价格体系和诚信高效的经营理念在国内外客商中赢得了良好声誉为您提供全方位一站式国际供应链服务,构筑您和世界贸易的桥梁。
公司主要业务
国际货运代理
为广大客户提供国际货运代理的全方位的服务。
公司拥有集业务操作、财务���理、企业管理和客户服务于一体的专业人员,拥有具备多年货代报关岗位从业经验的员工,为公司的业务拓展提供了强有力的支持和保障,从而最大限度地满足客户的各种需求。
主要业务:
1. 进行货代市场的开发,市场信息收集整理,接受客户询价,运价管理。
2. 对外揽货,接受客户托运委托,签定货运代理合同。
3. 负责订舱、配载、报检、报关。
4. 签发全程提单,为客户安排集装箱门到门运输、码头装箱、仓库出口装箱业务。
5. 为客户处理进出口货物的短溢、残损、理赔等业务。
6. 代办保险、动植物检验检疫、货物熏蒸。
7. 结算运费、制作运费单证、代收代付相关费用
海运出口业务
1. 提供优惠合理的运价,维护客户利益;
2. 接受拼箱业务,为客户节约运费;
3. 承办冷藏箱、开顶箱、挂衣箱等特种箱业务;
4. 接受客户货运委托书后,立即安排订舱,为客户提供船公司订舱单号;
5. 及时报检、报关;
6. 及时向客户提供提单副本供客户确认;
7. 及时向客户提供船舶开航、抵港信息;
8. 接受客户有关运杂费、航线、报关动态、船舶动态的各项咨询。
海运进口业务
1. 接受客户委托,承办世界各地到上海的进口业务;
2. 接受国外进口货物的报关业务;
3. 提供进口货物的调单、清关、报检、动植物检验检疫、码头接货等服务;
4. 提供整箱货物的直提和拼箱货物的拆箱分拨等服务; 5. 及时向国内外发货人、收货人发送到货信息 6. 接受客户有关船舶动态、报关动态、费用结算等各项咨询。
国际空运业务
1. 提供国际出口空运货物的站到站、门到门服务;
2. 提供挂衣箱制作服务;
3. 提供国际空运出口保税区清转关服务;
4. 提供空运单证的定制和传递服务;
5. 提供货物动态电子查询服务。
主要空运优势航线有:
欧洲、美洲、日本、东南亚
国外知名航空公司如卢森堡航空、阿联酋航空、美国航空、UPS等,国内知名航空公司如东方航空、中国国际航空等都是本公司长期的合作伙伴。
|
海运进口:
进口清关运输业务:为进口客户提供报关、报验、转运、仓储及门到门运输服务。公司拥有一支专业的进口贸易专业队伍,和从事大宗原料(木材、机电设备、棉花、塑料、纸张等)进口经验,确保向客户交出满意的答卷。
进口整箱和拼箱海外订舱业务:公司强大而健全的海外代理网络、完善的分拨进口航线及海关监管分拨仓库,为此业务的发展提供了强有力的保障。
☆进口整箱开设来自北美全境,中南美基本港含内陆城市,欧洲,北欧基本港含内陆城市,地中海基本港含内陆城���,东南亚各国,澳洲各港进口大陆包括香港的集装箱,各类特种箱货物的海外订舱,EX WORKS的全程联运服务。
☆进口拼箱开辟航线如下:
日本东京,横滨,神户,大坂→上海
韩国釜山→上海
台湾基隆,高雄,台中→上海
香港→上海
新加坡→上海
美国洛杉矶,芝加哥,纽约及其他28个收货站→上海
德国汉堡→上海
意大利热那亚,米兰→上海
北欧哥德堡,奥斯陆,赫尔辛基,哥本哈根→上海
澳洲悉尼,墨尔本→上海
公司宗旨:诚信、服务、务实、开拓、创新。
公司做事原则:勤恳、低调、灵活、效率、保密。
公司将长期奉行“诚信至上”的服务宗旨,为广大客户提供优质的服务,以客户的需求为导向,力求专注、专业。为使企业赢得良好的信誉。我们热忱的希望:你我携手,共创美好未来!
Shanghai ZuoMao International Trading Co., Ltd
Cell: +86 13564501682
Email: info@zuomaochina.com,
sales@zuomaochina.com,
services@zuomaochina.com
Website: http://www.zuomaochina.com

